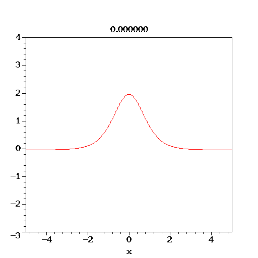
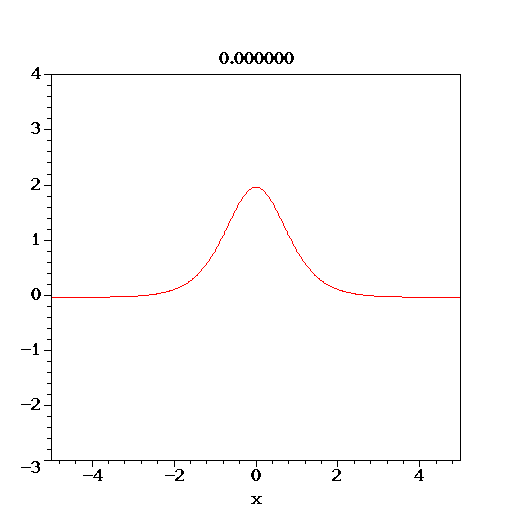
Numerical solutions of the full KdV equation

Initial condition: u(x,0)=2/cosh(x)2



First plot:


N=0.25



Second plot (longer time):


N=0.5