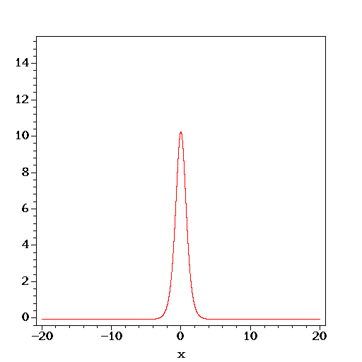
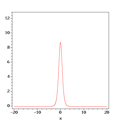
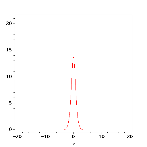
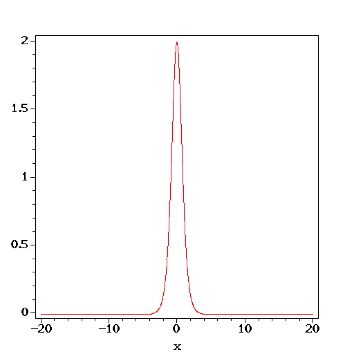
Numerical solutions of the KdV equation

Initial condition: u(x,0)=N(N+1)/cosh(x)2



N = 0.25


N=0.25



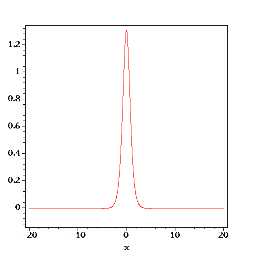
N = 0.5


N=0.5



N = 0.75


N=0.75



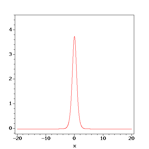
N = 1


N=1



N = 1.25


N=1.25



N = 1.5


N=1.5



N = 1.75


N=1.75



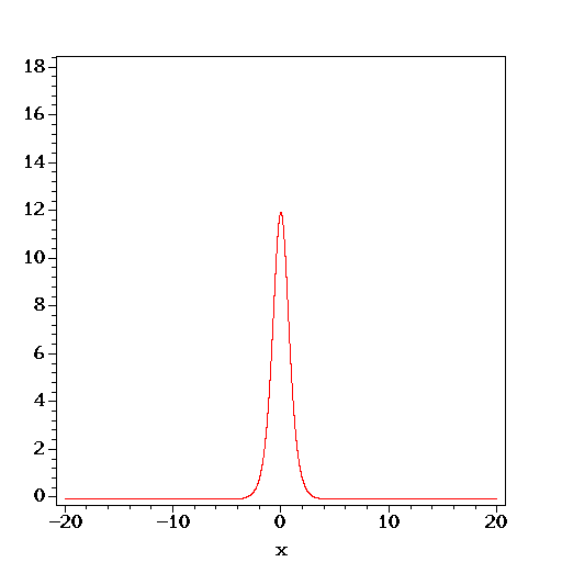
N = 2


N=2



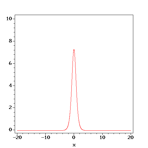
N = 2.25


N=2.25



N = 2.5


N=2.5



N = 2.75


N=2.75



N = 3


N=3



N = 3.25


N=3.25



N = 3.5


N=3.5



N = 3.75


N=3.75



N = 4


N=4